1.6 - Control Visibility with Layers
Much like AutoCAD and Photoshop, Layers in FormIt allow you to manage the visibility of objects in your model. In this chapter, we are going to create a layer to save and hide the building mass for future analysis.
If you did not complete the last section, download and open the 1.6 - Control Visibility with Layers.axm file from the FormIt Primer Part 1 Datasets.
Create Layers
1 - To create the new layers:
Go to the Layers Palette and click the + sign three times to create three layers.
Double-click the layer names to rename them Massing, Main Building Floor, and Plan Image.

Note: You can click on a layer name and drag it up or down to re-order the layers.
2 - To assign the Massing - Main Building group to the Massing layer:
In the canvas, select the Massing - Main Building group.
In the Layers Palette choose the Massing layer from the “Selection On:” drop-down menu. Similarly, assign the Plan Image group to the Plan Image layer.

Duplicate Group
We will now start the process of modeling the building in more detail. The first step is to create the floor geometry based on the building massing we already have.
1 - Select the Massing - Main Building group again. Press Ctrl + C (Copy) to copy, and then Ctrl + Shift + V (Paste in Place) to paste the mass in the same place.
2 - To dissociate the new group geometry from the original group: right-click to access the Context Menu, and choose the Make Unique (MU) option.

Note: The new group is no longer associated with the original. Changes to the new group will not alter the original group.
Create the Floor Geometry
1 - Reassign group’s layer:
Single-click to select either of the Massing – Main Building groups.
Put the group on the Main Building Floor layer using the “Selection On:” drop-down in the Layers Palette.
Uncheck the Massing layer to hide its geometry and keep it safe from any accidental edits.

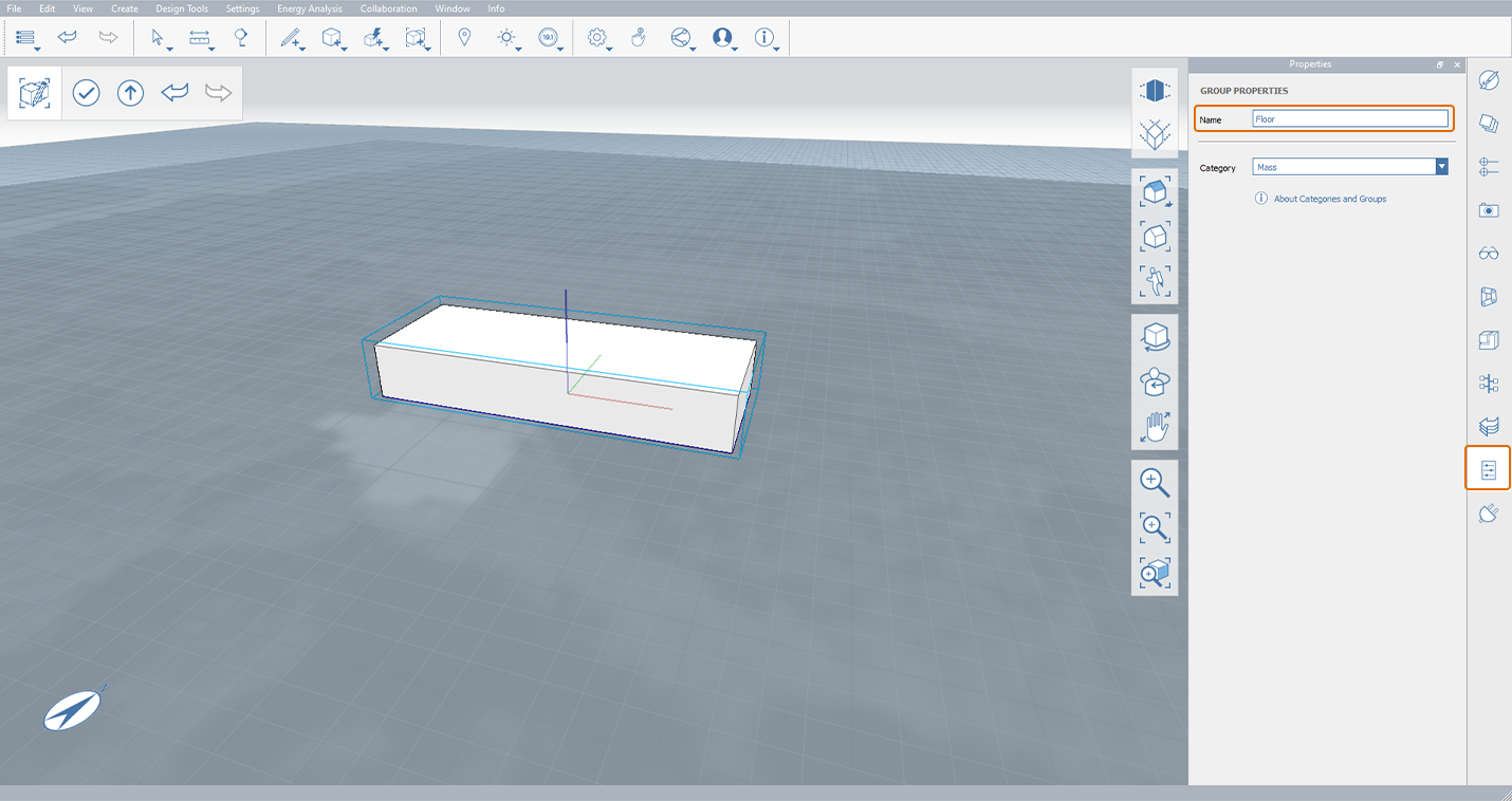
2 - Double-click the visible Massing – Main Building group to edit it. Re-name the group Floor in the Properties Palette.

3 - Single-click the geometry’s top face to select it. Click again and start dragging the face down. As you drag the face down, type 11’-2”, and the Dimension Dialog will appear. Click on OK after entering the value. The resulting floor should be 1' thick. Double-click off in space to exit the group.

Last updated